obniz Docs
  • obniz.com
  • Developer's Console
  • Guides for Products
  • Reference
  • Developer

obnizOS

  • Overview
  • System of OS
    • How to get online
    • Processor monitoring
    • Safemode
  • Component
    • Console
    • LED
    • Switch
    • Ethernet
    • 3G/LTE Modem
  • Connection to the Cloud
    • Network
    • Network FailOver
    • Connectivity
    • Proxy
    • TLS
    • Device Authentication
  • Self Hosting
    • Server Mode
  • Setting
    • Switching to Setting Mode
    • WPS
    • Setting from Console
    • Setting from Browser
    • Setting from Internet
    • Setting from Display
    • Setting JSON
  • Wi-Fi
    • Exploration and Connections
    • Country/Region
    • Hidden SSID
    • WPA2 Enterprise
  • Wi-Fi MESH
    • Self-forming
    • Self-healing(ReAdd/Remove)
    • Separating Network
  • Ethernet
    • Ethernet PHY Wiring
  • LTE
    • Modem Wiring
  • Remote OS Update(OTA)
  • Sleep
  • Lua Plugin
  • Arduino Plugin(deprecated)
    • Setup
    • Commands
    • IO
    • Network Control
    • PluginKey and OTA
    • Reference
  • CHANGELOG
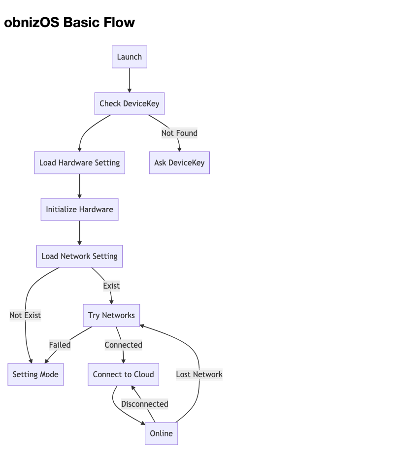
obniz Docs Reference obnizOS System of OS How to get online

How to get online

The flow between startup and when the device goes online is as follows.

Doc navigation

Processor monitoring →
© 2020 obniz Docs
IoT for all developer with just obniz | iot.obniz.com

タイトル

本文
View this page as Markdown