obniz Docs
  • obniz.com
  • 開発者コンソール
  • 製品ガイド
  • リファレンス
  • 開発者

obnizOS

  • 概要
  • システム全体
    • オンラインまでの流れ
    • プロセッサ監視
    • セーフモード
  • コンポーネント
    • コンソール
    • LED
    • Switch
    • Ethernet
    • 3G/LTE Modem
  • クラウドとの通信
    • ネットワーク
    • ネットワークフェイルオーバー
    • 常時接続性
    • プロキシ
    • TLS
    • デバイス認証
  • セルフホスティング
    • サーバーモード(旧オンプレミス)
  • 設定
    • 設定モードに入る
    • WPS
    • コンソールから設定
    • ブラウザから設定
    • インターネットから設定
    • ディスプレイから設定
    • 設定用JSON
  • Wi-Fi
    • 探査と接続
    • 国/リージョン
    • ステルスSSID
    • WPA2 エンタープライズ
  • Wi-Fi MESH
    • 自動構築
    • 自動再構築(追加/削除)
    • ネットワークの分割
  • Ethernet
    • Ethernet PHY配線
  • LTE
    • モデムとの配線
  • 遠隔OS更新(OTA)
  • スリープ
  • Lua プラグイン
  • Arduino プラグイン(deprecated)
    • セットアップ
    • プラグインコマンド
    • IO
    • ネットワーク制御
    • プラグインキーとOTA
    • リファレンス
  • 更新履歴
obniz Docs リファレンス obnizOS システム全体 オンラインまでの流れ

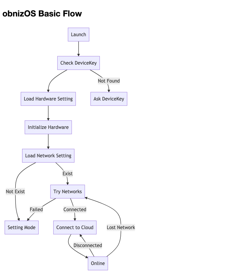
オンラインまでの流れ

起動からデバイスがオンラインになるまでの間のフローは以下のようになっています。

Doc navigation

プロセッサ監視 →
© 2020 obniz Docs
IoT for all developer with just obniz | iot.obniz.com

タイトル

本文
View this page as Markdown